近日,接到股东来信,现转发如下:






因长城国瑞公司拒绝履职,拒绝批露股东会通知,望广大艾格拉斯股东朋友们向中国证监会及全国股转公司进行投诉举报,大家每人出把力,一起推动艾格拉斯临时股东会的召开,使公司走上正常经营道路。
举报方式如下:
举报内容:要求长城国瑞公司公告艾格拉斯临时股东会召开通知
中国证监会举报电话: 12386 010-66210166 010-66210182
中国证监会举报材料邮寄地址:
北京市西城区金融大街19号中国证监会信访办公室
邮编:100033
收件电话:010-66210166 010-66210182
全国股转公司举报电话:400-626-3333
全国股转公司举报材料邮寄地址:
北京市西城区金融大街丁26号金阳大厦全国股转公司
邮政编码:100033
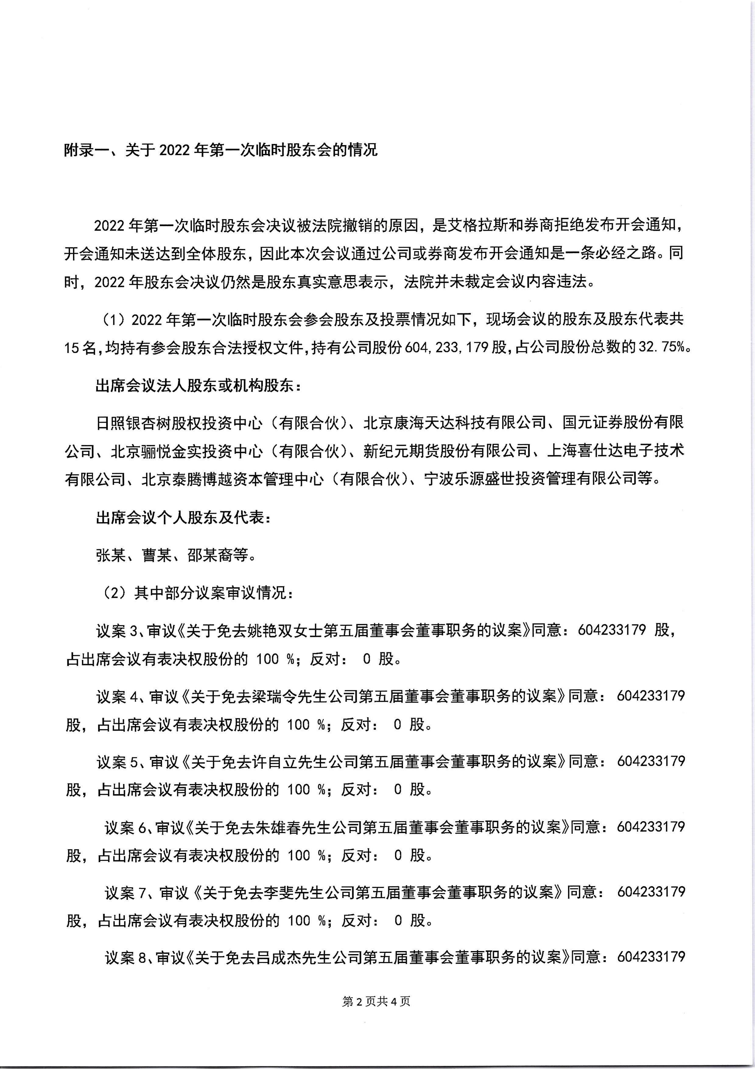
收件电话:010-6388 9513